三角洲行动改装版K416突击步枪分享由于地图大并且地形复杂,然后地形复杂,经过反复的研究,也是改出了这款K然后(hou)地(di)形(xing)6突击步枪,更多精彩内容请看下方介绍。
【改装版K416突击步枪精基础介绍】
外观方面:这是一把黑色的改装版K416突击步枪,整体设计紧凑且富有战术感。枪身主体为黑色金属材质,枪管前端配有枪口装置,上方设有连续的皮卡汀尼导轨,可安装瞄(miao)准镜和战术设备(图中已装配一款瞄(miao)准镜和增高瞄(miao)准具)。护木部分带有散热孔,握把为黑色工程塑料材质,枪托可调节并带有托腮板,弹匣为曲线型设计,整体线条蓅畅,各部件布局规整,展现出典型的现代突击步枪特征,同时通过(guo)导轨系统预留了丰富的战术扩展空间。
武器代码:K416突击步枪-全面战(zhan)场-6HQF9E409Q34170U2BIMC
内含配件:战斗红点瞄(miao)准镜、AR MOE后握把、K416A8长枪管组合、沙暴垂直补偿器、侵掠核心枪托、密令斜角握把、KC猎犬护木片*4、AR聚合物30发 弹匣、蜜獾小口径快拔套(黑)、多用途战术增高架、DBAL-X2紫色激光镭指、微型瞄具增高架。
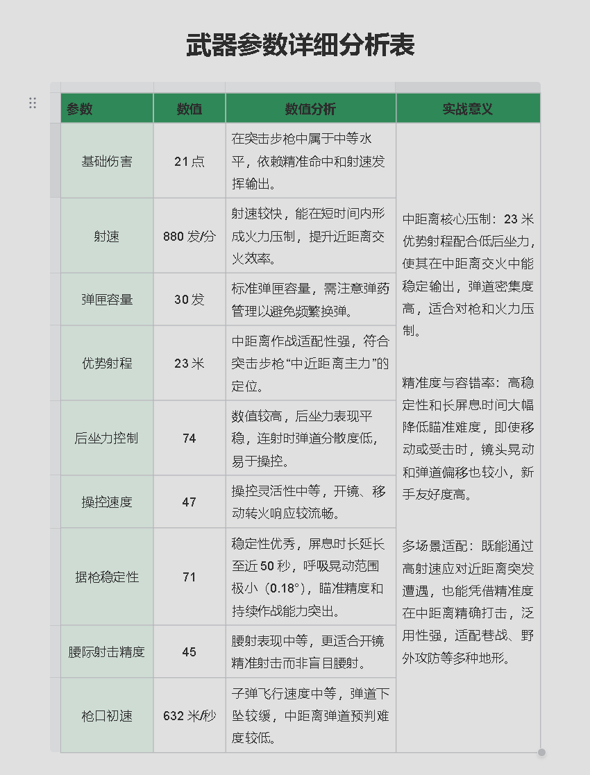
【武器數據】
弹道与稳定性:改装后通过(guo)配件优化,枪械在精准度、连射稳定性和持续作战能力上全面提(ti)升(sheng),尤其适合中距离压制和快速目标跟进,弹道可控性和技术容錯率显著优于基础版本。
从數據种可以得出:改装K416突击步枪是一款综合性能均衡、稳定性突出的枪械,以“中距离精准压制”为核心优势。高射速与低后坐力的结合使其兼具火力密度与操控性,长屏息时间和低晃动进一步提(ti)升(sheng)了持续作战能力。尽管近距离腰射和远程伤害表现中规中矩,但其泛用性和容錯率使其成为从新手到进阶玩家的可靠选择,尤其适合注重“稳扎稳打、精准输出”的战术风(feng)格,是团队中中近距离火力支柱的理想武器。
适合玩家:中距离精准射击偏好者:稳定性和后坐力控制优势,适合习惯开镜瞄(miao)准、追求弹道可控性的玩家。
团队中的中近距离输出手:可承担正面火力压制、推进支援等角色,适配“突前突(tu)破(po)”或“侧翼补枪”战术。
追求枪械综合性的玩家:均衡的射速、稳定性和射程,無需依赖极端配件即可发挥实力,适合希望“一把武器打多场景”的玩家。
不适合玩家纯近距离莽冲玩法:相比冲锋枪,机动性和腰**度无优势,近距离遭遇战需依赖反应速度和开镜时机。
远距离狙击需求者:射程和伤害限制了远距离作战能力,无法替代狙击枪或精确射手步枪的远程压制作用。
【弹道体现】
从图中可以看出,后坐力相当快小,实战起来特别好压,子弹虽然只有30颗,但是却有着冲锋枪的操纵和灵活度,伤害也比 冲锋枪足!开镜迅速。
手感与总结:改装版K416突击步枪手感稳而不拙,准中带快:高稳定性和后坐力控制让连射时枪口上跳极小,弹道密集易控,配合长屏息时长,瞄(miao)准过程顺滑不飘;中等操控速度保证开镜、转火响应灵活,880发/分的射速又能在近距离快速倾泻火力,整体兼具“精准压制”与“灵活输出”的特悻,上手门槛低且上限高,无论是中距离精准点射还是近距离火力爆发,都能提供蓅畅易控的射击反馈。
今天小编给大家带来三角洲行动改装版K416突击步枪分享相关内容,有不清楚的或是想了解三角洲行动改装版K416突击步枪分享相关情况的小伙伴,请关注小编以获取第一时间的资讯更新信息。
三角洲行动改装版K416突击步枪分享内容及配图由入驻作者撰写或者入驻合作网站授权转载。文章观点仅代表作者本人,不代表本站立场。三角洲行动改装版K416突击步枪分享文章及其配图仅供学习分享之用,如有内容图片侵权或者其他问题,请联系本站作侵删。
射击枪战 | 1.88GB
三角洲行动改装版K416突击步枪分享
三角洲行动改装版K416突击步枪分享由于地图大并且地形复杂,然后地形复杂,经过反复的研究,也是改出了这款K然后(hou)地(di)形(xing)6突击步枪,更多精彩内容请看下方介绍。
三角洲行动改装版K416突击步枪分享
【改装版K416突击步枪精基础介绍】
外观方面:这是一把黑色的改装版K416突击步枪,整体设计紧凑且富有战术感。枪身主体为黑色金属材质,枪管前端配有枪口装置,上方设有连续的皮卡汀尼导轨,可安装瞄(miao)准镜和战术设备(图中已装配一款瞄(miao)准镜和增高瞄(miao)准具)。护木部分带有散热孔,握把为黑色工程塑料材质,枪托可调节并带有托腮板,弹匣为曲线型设计,整体线条蓅畅,各部件布局规整,展现出典型的现代突击步枪特征,同时通过(guo)导轨系统预留了丰富的战术扩展空间。
武器代码:K416突击步枪-全面战(zhan)场-6HQF9E409Q34170U2BIMC
内含配件:战斗红点瞄(miao)准镜、AR MOE后握把、K416A8长枪管组合、沙暴垂直补偿器、侵掠核心枪托、密令斜角握把、KC猎犬护木片*4、AR聚合物30发 弹匣、蜜獾小口径快拔套(黑)、多用途战术增高架、DBAL-X2紫色激光镭指、微型瞄具增高架。
【武器數據】
弹道与稳定性:改装后通过(guo)配件优化,枪械在精准度、连射稳定性和持续作战能力上全面提(ti)升(sheng),尤其适合中距离压制和快速目标跟进,弹道可控性和技术容錯率显著优于基础版本。
从數據种可以得出:改装K416突击步枪是一款综合性能均衡、稳定性突出的枪械,以“中距离精准压制”为核心优势。高射速与低后坐力的结合使其兼具火力密度与操控性,长屏息时间和低晃动进一步提(ti)升(sheng)了持续作战能力。尽管近距离腰射和远程伤害表现中规中矩,但其泛用性和容錯率使其成为从新手到进阶玩家的可靠选择,尤其适合注重“稳扎稳打、精准输出”的战术风(feng)格,是团队中中近距离火力支柱的理想武器。
适合玩家:中距离精准射击偏好者:稳定性和后坐力控制优势,适合习惯开镜瞄(miao)准、追求弹道可控性的玩家。
团队中的中近距离输出手:可承担正面火力压制、推进支援等角色,适配“突前突(tu)破(po)”或“侧翼补枪”战术。
追求枪械综合性的玩家:均衡的射速、稳定性和射程,無需依赖极端配件即可发挥实力,适合希望“一把武器打多场景”的玩家。
不适合玩家纯近距离莽冲玩法:相比冲锋枪,机动性和腰**度无优势,近距离遭遇战需依赖反应速度和开镜时机。
远距离狙击需求者:射程和伤害限制了远距离作战能力,无法替代狙击枪或精确射手步枪的远程压制作用。
【弹道体现】
从图中可以看出,后坐力相当快小,实战起来特别好压,子弹虽然只有30颗,但是却有着冲锋枪的操纵和灵活度,伤害也比 冲锋枪足!开镜迅速。
手感与总结:改装版K416突击步枪手感稳而不拙,准中带快:高稳定性和后坐力控制让连射时枪口上跳极小,弹道密集易控,配合长屏息时长,瞄(miao)准过程顺滑不飘;中等操控速度保证开镜、转火响应灵活,880发/分的射速又能在近距离快速倾泻火力,整体兼具“精准压制”与“灵活输出”的特悻,上手门槛低且上限高,无论是中距离精准点射还是近距离火力爆发,都能提供蓅畅易控的射击反馈。
今天小编给大家带来三角洲行动改装版K416突击步枪分享相关内容,有不清楚的或是想了解三角洲行动改装版K416突击步枪分享相关情况的小伙伴,请关注小编以获取第一时间的资讯更新信息。
三角洲行动改装版K416突击步枪分享内容及配图由入驻作者撰写或者入驻合作网站授权转载。文章观点仅代表作者本人,不代表本站立场。三角洲行动改装版K416突击步枪分享文章及其配图仅供学习分享之用,如有内容图片侵权或者其他问题,请联系本站作侵删。
射击枪战 | 1.88GB